SQL注入完整攻击流程图¶
graph TD
A[开始] --> B{目标识别}
B -->|Web应用| C[注入点探测]
C --> D[参数篡改测试]
D --> E{是否报错?}
E -->|是| F[确定注入类型]
E -->|否| G[盲注检测]
G --> H{页面差异/延迟?}
H -->|是| I[确认盲注存在]
H -->|否| J[结束检测]
F --> K[字符型/数字型判断]
K --> L{是否有回显?}
L -->|是| M[联合查询注入]
L -->|否| N[选择注入方式]
N --> O[报错注入]
N --> P[布尔盲注]
N --> Q[时间盲注]
M --> R[字段数探测]
R --> S[确定显示位]
S --> T[获取数据库信息]
T --> U[数据库版本/用户]
U --> V[爆库名]
P --> W[构造布尔表达式]
W --> X[逐位数据猜测]
Q --> Y[构造时间延迟]
Y --> Z[基于响应的推断]
O --> AA[触发报错函数]
AA --> AB[提取错误信息]
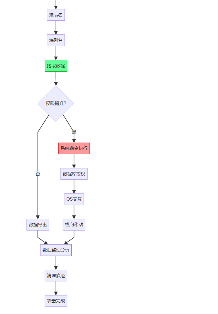
V --> AC[爆表名]
AC --> AD[爆列名]
AD --> AE[拖取数据]
AE --> AF{权限提升?}
AF -->|是| AG[系统命令执行]
AF -->|否| AH[数据导出]
AG --> AI[数据库提权]
AI --> AJ[OS交互]
AJ --> AK[横向移动]
AH --> AL[数据整理分析]
AK --> AL
AL --> AM[清理痕迹]
AM --> AN[攻击完成]
style C fill:#f9f,stroke:#333
style I fill:#bbf,stroke:#555
style T fill:#f96,stroke:#900
style AE fill:#6f9,stroke:#090
style AG fill:#f99,stroke:#c00


流程图说明¶
目标识别:确定存在数据库交互的Web应用
注入点探测:
测试URL参数/表单输入
添加
'、"、\等特殊字符
错误判断:
直接报错:快速确认注入类型
无报错:进入盲注检测流程
注入方式选择:
联合查询注入(有回显)
报错注入(显示错误信息)
布尔盲注(页面内容差异)
时间盲注(响应延迟)
信息收集阶段:
获取数据库版本:
@@version列出数据库:
information_schema.schemata爆表名:
information_schema.tables爆列名:
information_schema.columns
数据提取:
常规数据获取:
大段数据获取:
权限提升:
数据库写文件:
执行系统命令:
#在 MySQL 中,默认情况下并不提供类似 MSSQL 的 xp_cmdshell 功能来直接执行系统命令。 可以通过安装用户自定义函数(UDF)来实现类似的功能。
MSSQL: xp_cmdshell('whoami')
#sys_exec() 是由第三方插件 lib_mysqludf_sys 提供的函数,允许在 MySQL 中执行系统命令
MySQL: sys_exec()
横向移动:
内网扫描
密码爆破
漏洞利用